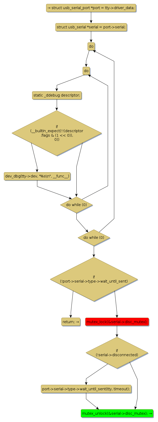
Instance Verification Kit (IVK)
mutex lock @ [9528+32+/linux-3.19-rc1/drivers/usb/serial/usb-serial.c]
Instance Signature: disc_mutex
|
The Matching Pair Graph:
|
|
Function Name
|
Control Flow Graph (CFG)
|
Events Flow Graph (EFG)
|
Source Correspondence
|
|
serial_wait_until_sent
|
|
|
[9278+22+/linux-3.19-rc1/drivers/usb/serial/usb-serial.c]
|